Zu den Artikeln
Chatgpt_shopping_analyse_handlungsempfehlungen_optimierung_schweiz
E-Commerce
Technology Trends

ChatGPT Shopping - Analyse und Handlungsempfehlungen

In der Ära des digitalen Handels hat OpenAI mit der Einführung von ChatGPT Shopping eine bahnbrechende Funktion realisiert, die das Einkaufserlebnis neu definiert. Dieser Artikel liefert Erkenntnisse aus einer Analyse und konkrete Handlungsempfehlungen.

Besonders lesenwert für

Fachspezialist
CEO
CTO
CMO
Creator

TL;DR

  • OpenAI hat mit ChatGPT Shopping eine innovative Funktion eingeführt, die das Online-Shopping revolutioniert, indem sie es Nutzern ermöglicht, direkt in Gesprächen nach Produkten zu suchen und Empfehlungen zu erhalten.
  • Die Product Search & Discovery-Funktion bietet personalisierte, konversationale Produktempfehlungen, die auf den individuellen Bedürfnissen der Nutzer basieren.
  • ChatGPT Shopping unterscheidet sich von herkömmlichen Suchmaschinen durch die Abwesenheit bezahlter Anzeigen und die Fokussierung auf Relevanz und Qualität der Empfehlungen.^
  • Die Analyse ergab, dass wiederholte Anfragen unterschiedliche Ergebnisse liefern können, was auf wechselnde Testberichte und Händlerhinweise hinweist.
  • Es gab technische Herausforderungen, wie fehlerhafte Links und inkonsistente Händlerangebote, die die Zuverlässigkeit der Ergebnisse beeinträchtigen können.
  • ChatGPT verwendet ein komplexes Scoring-Modell zur Bewertung von Produkten, das Faktoren wie Benutzeranfragen, Bewertungen und Preis-Leistungs-Verhältnis berücksichtigt.
  • Für Händler ist die Optimierung von Online-Shops entscheidend, um in ChatGPT Shopping berücksichtigt zu werden, insbesondere durch die Implementierung strukturierter Daten und die Verbesserung der Benutzerfreundlichkeit.

ChatGPT Shopping: Die neue Dimension des KI-gestützten E-Commerce

In einer Welt, in der Onlinehandel und künstliche Intelligenz immer stärker zusammenwachsen, hat OpenAI mit der Einführung der neuen Shopping-Funktion für ChatGPT einen wegweisenden Schritt gemacht. Diese Innovation verändert nicht nur die Art und Weise, wie Verbraucher Produkte entdecken und kaufen, sondern eröffnet auch für Händler völlig neue Möglichkeiten zur Präsentation ihrer Angebote. In diesem Blogbeitrag beleuchten wir auf einem Test und einer Analyse umfassend, wie ChatGPT Shopping funktioniert, welche Chancen es für Händler bietet und wie Sie Ihren Online-Shop optimal für diese neue KI-gestützte Einkaufswelt vorbereiten können.

Was ist ChatGPT Shopping?

OpenAI hat mit der Einführung der Funktion "Product Search & Discovery" (auch als ChatGPT Shopping bekannt) die Möglichkeiten von ChatGPT erheblich erweitert. Diese neue Funktion erlaubt es Nutzern, im Rahmen ihrer Gespräche mit ChatGPT direkt nach Produkten zu suchen und Kaufempfehlungen zu erhalten.

Wie OpenAI selbst beschreibt: "We're starting to experiment with ways for ChatGPT to show relevant products from a variety of providers, giving users even more options and expanding distribution opportunities for businesses." (Wir beginnen damit, Wege zu erproben, wie ChatGPT relevante Produkte von verschiedenen Anbietern anzeigen kann, um Nutzern mehr Auswahl zu bieten und Unternehmen neue Vertriebsmöglichkeiten zu eröffnen.) [Quelle: Elephants & Monkeys GmbH]

Funktionsweise im Überblick

Die Funktionsweise von ChatGPT Shopping ist intuitiv und nahtlos in das normale Nutzererlebnis integriert. Wenn ein Nutzer eine Frage stellt, die auf eine Kaufabsicht hindeutet, wie beispielsweise "Ich suche einen kabellosen Kopfhörer unter CHF 500.-. Welche kannst Du mir empfehlen?", erkennt ChatGPT diese Absicht und reagiert mit speziell aufbereiteten Produktempfehlungen.

Diese Empfehlungen werden in einem visuell ansprechenden Karussell mit Produktbildern, Preisen, Bewertungen und direkten Links zu Online-Shops präsentiert. Die Nutzer können durch die Vorschläge navigieren, weitere Details zu einzelnen Produkten anfordern oder ihre Anfrage weiter verfeinern, um besser passende Ergebnisse zu erhalten.

Adam Fry, der ChatGPT Search Product Lead bei OpenAI, erklärt den Mehrwert so: "Menschen nutzen ChatGPT bereits für Produktrecherchen, aber bisher konnte die KI keine aktuellen Preise oder visuelle Darstellungen der Ergebnisse liefern." Mit dem Update bietet eine Shopping-Anfrage nun ein nützlicheres Ergebnis mit Produktkarten, Bildern, Preisen und Sternebewertungen in einem leicht verständlichen Format. [Quelle: The Verge]

Unterschiede zu herkömmlichen Suchmaschinen

ChatGPT Shopping unterscheidet sich in mehreren wesentlichen Punkten von traditionellen Suchmaschinen wie Google:

  1. Keine bezahlten Anzeigen: Anders als bei Google Shopping werden die Produkte bei ChatGPT (zumindest aktuell) nicht basierend auf bezahlter Werbung ausgewählt, sondern auf Grundlage von Relevanz und Qualität. "Sie sind keine Anzeigen. Sie sind nicht gesponsert", betont Adam Fry von OpenAI. [Quelle: The Verge]
  2. Konversationaler Ansatz: Anstelle von Keyword-basierter Suche können Nutzer ihre Bedürfnisse in natürlicher Sprache ausdrücken und mit ChatGPT in einen Dialog treten, um die Suche zu verfeinern.
  3. Personalisierte Empfehlungen: ChatGPT kann durch seine Memory-Funktion (für Plus- und Pro-Nutzer) frühere Gespräche berücksichtigen und so massgeschneiderte Empfehlungen geben, die auf den individuellen Präferenzen des Nutzers basieren.
  4. Verständnis des Kontexts: Anstatt nur auf Keywords zu reagieren, versteht ChatGPT den Kontext der Anfrage und kann Faktoren wie Budget, spezifische Anforderungen oder Nutzungsszenarien in seine Empfehlungen einbeziehen.

Der grosse Unterschied zu Google: "Bezahlte Werbung gibt es in dem neuen Feature nicht. Unternehmen können sich die beste Position in der Antwort also nicht kaufen." [Quelle: Onlinehändler-News] Die Frage ist nur, wie lange wir dies so bleiben?

Vorteile für Kunden

Für Endverbraucher bietet ChatGPT Shopping zahlreiche Vorteile:

  • Zeitersparnis: Anstatt verschiedene Websites zu durchsuchen, erhalten Nutzer sofort relevante Produktempfehlungen in einem übersichtlichen Format.
  • Massgeschneiderte Empfehlungen: Die KI berücksichtigt spezifische Anforderungen und persönliche Vorlieben.
  • Transparente Information: Preise, Bewertungen und Produktdetails werden übersichtlich dargestellt.
  • Natürliche Interaktion: Nutzer können in ihrer eigenen Sprache kommunizieren und Folgefragen stellen.
  • Unvoreingenommene Ergebnisse: Da (bisher) keine bezahlten Platzierungen existieren, basieren die Empfehlungen auf tatsächlicher Relevanz.

"Das Besondere: Es handelt sich nicht um Werbung, sondern um unabhängig ermittelte Empfehlungen durch die KI." [Quelle: Zandura]

Erkenntnisse aus der Analyse von ChatGPT Shopping für die Schweiz

Ich habe den folgenden Prompt 4 Mal nacheinander in ChatGPT Shopping eingegeben und die Ergebnisse analysiert.

"Ich suche einen kabellosen Kopfhörer unter CHF 500.-. Welche kannst Du mir empfehlen?"

Dabei wurden folgende Erkenntnisse gewonnen:

  • Die selbe Shopping Anfrage liefert mit jeder Abfrage unterschiedliche Ergebnisse. Es werden andere Testberichte beigezogen, andere Produkte ausgewählt. Teilweise haben sich die Testberichte innerhalb der selben Session noch geändert!
  • Interessant war auch der Umstand das ein Link auf eine PLP bei Amazon.de auf eine 404 Fehler Seite verlinkt hat.
  • Auch die Händler welche pro Produkt als Bezugsquellen angezeigt werden, werden in bestimmten Zeitabständen neu generiert und es kann sein das gewisse Händler in der Liste nicht mehr erscheinen oder neue Händler hinzugefügt werden.
  • Teilweise wurden Reviews von Seiten aus Deutschland angezeigt, das Produkt dann aber vom Schweizer Onlineshop (Beispiel: mediamarkt.de content und mediamarkt.ch bezüglich Produkt)
  • Teilweise lieferte die gleich Anfrage keine Shopping Ergebnisse zurück.
  • Von gewissen Produkten wurden in der Trefferliste verschiedene Varianten aufgeführt. Ein Fehler in der Datenstruktur bei manor.ch hat aufgezeigt das dies mit den schema.org Daten zusammenhängen muss, da die Produkte bei Manor als einzelne Artikel dargestellt wurden, aber das Produkt nur in einer Variante aufgelistet wurde.
  • Ebenfalls Interessant war die Referenz auf die Seite com2b.ch welche keine Kopfhörer im Shop führt. Der hinterlegte Link war ein Affiliate Link von conrad.ch der auf den Affiliate Partner awin.com gezeigt hat. Es lässt somit vermuten das awin.com einer der Datenlieferanten für ChatGPT Shopping ist!
  • Bei einem Teil der Produkte wurden eher unbekannte Shops gelistet, obwohl die grossen Schweizer Händler die Produkte ebenfalls verkaufen. Dies geschah beim Bose QuietComfort 45.
  • Teilweise werden auf der Kachel Händler ausgewiesen welche in der Schweiz nicht tätig sind. In einem Beispiel wurde amazon.it als Händler aufgeführt, der aber dann in der Händler Liste nicht erschien.
  • Auffällig ist auch das sich die Domains Ricardo.ch mit einem gebrauchten Angebot sowie revendo.ch in der Liste der Vorschläge befand.
  • Interessant ist auch, das galaxus.ch im Vergleich zu digitec.ch nicht als Content Quelle angesehen wird. Es scheint das hier die duplicate content Optimierung zu Gunsten digitec.ch geht. Ich habe dies aber technisch nicht weiter angesehen.
  • Es scheint das die Sternebewertungen der Produkte 1:1 von den Google Reviews übernommen werden. Die Bewertung ist jeweils identisch und die Anzahl Bewertungen variiert leicht.

Analyse Resultate

In der nachfolgenden Tabelle sind die Anzahl Nennungen der aufgeführten Domain pro Bereich in ChatGPT aufgelistet, jeweils in dem entsprechenden Bereich aus dem Bild.

Domain (1) Review Quelle (2) Händler (3) Warum gefallen? (4) Was Andere sagen Total
digitec.ch 10 10 1   21
amazon.de 10 5 3 3 21
soundguys.com     5 10 15
galaxus.ch 3 10     13
brack.ch 5 7 1   13
computerbild.de     2 8 10
fnac.ch 4 5     9
reddit.com       9 9
interdiscount.ch 2 6     8
conrad.ch 5 3     8
chip.de     2 6 8
mediamarkt.ch 1 6     7
fust.ch 3 4     7
k55.ch 2 4 1   7
dq-solutions.ch 4 3     7
azone.ch 6 1     7
apfelkiste.ch 6 1     7
mueller-spring.ch 1 5     6
hdzuerisee.ch 3 3     6
whathifi.com     2 4 6
techradar.com       6 6
rtings.com     2 4 6
com2b.ch 5 1     6
pchc.ch 1 4     5
manor.ch 1 4     5
focusshop.ch 4 1     5
techclub.ch 1 3     4
globus.ch 3 1     4
werbe-welt.shop 1 2     3
hifi.de       3 3
testbericht.de     2 1 3
...          
ricardo.ch 1 2     3
revendo.ch   1 1   2

ChatGPT Shopping Erkenntnisse

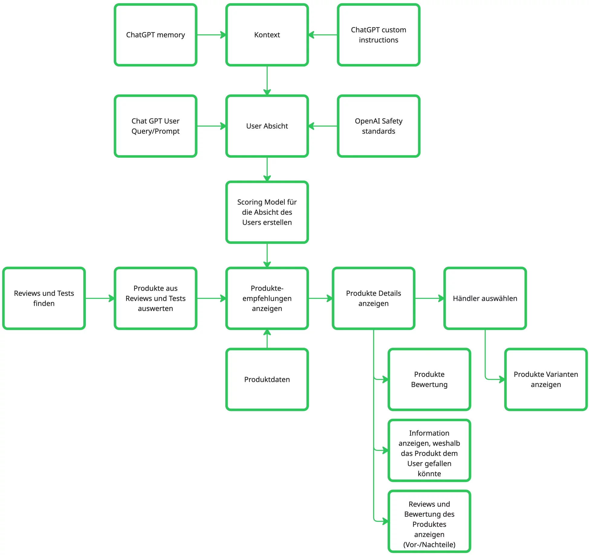
Um die Funktionsweise und das volle Potenzial von ChatGPT Shopping zu verstehen, ist es wichtig, einen tieferen Einblick in die internen Prozesse zu gewinnen. OpenAI hat einige Einblicke in die Arbeitsweise des Systems gegeben, die uns helfen, die Technologie dahinter besser zu verstehen.

Laut den verbesserten Shopping-Ergebnissen von ChatGPT Search bietet die neue Funktion "eine visuelle und interaktive Möglichkeit, Produkte zu durchsuchen und zu vergleichen." Das System ist darauf ausgelegt, die natürliche Konversationsfähigkeit von ChatGPT zu nutzen, um ein nahtloses Shopping-Erlebnis zu schaffen.

Scoring Model generieren

Hinter der scheinbar einfachen Oberfläche von ChatGPT Shopping steht ein komplexes Scoring-Modell, das bestimmt, welche Produkte für eine bestimmte Anfrage am relevantesten sind.

ChatGPT Benutzer Prompt

Das System beginnt mit der Analyse des Benutzer-Prompts. Wenn ein Nutzer beispielsweise nach "Ich suche einen kabellosen Kopfhörer unter CHF 500.-. Welche kannst Du mir empfehlen?" fragt, erkennt ChatGPT:

  • Die Produktkategorie (Kopfhörer)
  • Spezifische Eigenschaften (kabellos)
  • Preisrahmen (unter CHF 500.-)

Diese Informationen bilden die Grundlage für die Produktsuche und -bewertung. ChatGPT extrahiert dabei nicht nur explizite Anforderungen, sondern versucht auch, implizite Bedürfnisse zu erkennen.

ChatGPT Memory

Für Plus- und Pro-Nutzer kann ChatGPT auf frühere Gespräche zurückgreifen, um die Produktauswahl zu personalisieren. OpenAI beschreibt, "Ein Produkt wird im visuellen Karussell angezeigt, wenn ChatGPT es als relevant für die Absicht des Benutzers erkennt. ChatGPT bewertet die Absicht anhand der Anfrage des Benutzers und anderer verfügbarer Kontextinformationen, wie beispielsweise Erinnerungen oder benutzerdefinierte Anweisungen."

Wenn ein Nutzer beispielsweise in früheren Gesprächen erwähnt hat, dass er Wert auf Nachhaltigkeit legt, könnten bei einer allgemeinen Suche nach Kleidung eher umweltfreundliche Optionen bevorzugt werden.

ChatGPT Custom Instructions

Benutzerdefinierte Anweisungen, die Nutzer in ihren ChatGPT-Einstellungen hinterlegt haben, fliessen ebenfalls in die Produktauswahl ein. Hat ein Nutzer beispielsweise angegeben, dass er Wert auf detaillierte technische Informationen legt, könnte ChatGPT Shopping Produkte mit besonders ausführlichen Spezifikationen hervorheben.

OpenAI Safety Standards

Bei der Auswahl und Präsentation von Produkten hält sich ChatGPT an strenge Sicherheitsstandards. Dies bedeutet:

  • Keine Empfehlung von illegalen oder gefährlichen Produkten
  • Keine irreführenden Darstellungen
  • Keine übertriebenen Versprechen bezüglich der Produktleistung

Scoring Model erstellen

Auf Basis aller gesammelten Informationen erstellt ChatGPT ein dynamisches Scoring-Modell, das verschiedene Faktoren berücksichtigt, um die Relevanz eines Produkts für die spezifische Anfrage zu bewerten.

Dieses Modell berücksichtigt:

  • Übereinstimmung mit expliziten Anforderungen
  • Preis-Leistungs-Verhältnis
  • Kundenbewertungen und Popularität
  • Vertrauenswürdigkeit der Quellen
  • Aktualität der Informationen

"Es versucht zu verstehen, wie Menschen dieses Produkt bewerten, wie Menschen darüber sprechen, was die Vor- und Nachteile sind", erklärt Adam Fry von OpenAI. [Quelle: Wired]

Podcast

Enable This Content

Content required confirmation

Accept
Show More

Produkt Vorschläge generieren

Die Generierung von Produktvorschlägen durch ChatGPT Shopping basiert auf einer Kombination aus verschiedenen Datenquellen und Analysetechniken.

OpenAI lädt Händler ein, Teil dieses Ökosystems zu werden. Unter Help ChatGPT discover your products können sich interessierte Händler für das Programm registrieren.

Reviews und Test Berichte auswerten

Ein wesentlicher Bestandteil der Produktbewertung ist die Analyse von Kundenbewertungen und professionellen Testberichten. ChatGPT zieht Informationen aus verschiedenen Quellen heran:

  • Kundenbewertungen auf E-Commerce-Plattformen
  • Professionelle Testberichte von Fachmedien
  • Diskussionen in sozialen Medien und Foren wie Reddit

"Die Bewertungen, die ChatGPT für Produkte anzeigt, stammen aus einer Mischung von Online-Quellen, darunter redaktionelle Verlage wie WIRED sowie nutzergenerierte Foren wie Reddit." [Quelle: Wired]

Diese Informationen werden aggregiert und analysiert, um ein umfassendes Bild der Produktqualität und -eignung zu erhalten.

Für den Schweizer Markt wurden folgende Webseiten als Review/Test Referenzen angezeigt:

Folgende Quellen verwiesen auf Kategorienseiten:

Folgende Quellen verwiesen auf Produkteseiten:

  • ChatGPT (Es wird eine produktespezifische Seite durch ChatGPT generiert.)
  • welt.de (Beispiel)

Produktedaten

Für eine effektive Produktauswahl benötigt ChatGPT strukturierte Produktdaten. Diese umfassen:

  • Grundlegende Produktinformationen (Name, Beschreibung, Kategorie)
  • Technische Spezifikationen
  • Preise und Verfügbarkeit
  • Bilder
  • Markeninformationen

Diese Daten stammen teilweise aus den indizierten Webseiten und werden durch Informationen von Drittanbietern ergänzt. "Die Produktempfehlungen, die potenziellen Käufern gezeigt werden, basieren auf strukturierten Metadaten von Drittanbietern, wie Preisen, Produktbeschreibungen und Bewertungen, so OpenAI." [Quelle: TechCrunch]

Produktebilder

ChatGPT Shopping gibt neben den Produktequellen ebenfalls Bildquellen aus. Der Test ergab jedoch das hier nicht 1 Produktvorschlag in der Liste aufgeführt war und teilweise wurden billige No Name Produkte angezeigt wie zum Beispiel action.com oder fitlife.ch obwohl diese Shop nirgends als Referenz aufgetaucht waren.

Auch Interessant zu sehen war das die Bilderquellen bei sämtlichen Abfragen immer die selben waren. Die Content Quellen und Händler jeweils änderten.

Produkte auswählen

Bei der finalen Auswahl der anzuzeigenden Produkte berücksichtigt ChatGPT mehrere Faktoren:

  • Relevanz: Wie gut entspricht das Produkt den spezifischen Anforderungen des Nutzers?
  • Popularität: Wie oft wird das Produkt gekauft oder positiv bewertet?
  • Preis-Leistungs-Verhältnis: Bietet das Produkt einen guten Wert für den Preis?
  • Verfügbarkeit: Ist das Produkt aktuell erhältlich?
  • Vertrauenswürdigkeit: Stammen die Informationen aus zuverlässigen Quellen?

Die endgültige Auswahl zielt darauf ab, eine ausgewogene Mischung aus verschiedenen Optionen zu präsentieren, die unterschiedliche Preisspannen und Funktionsumfänge abdecken.

Produktebewertungen und Bezugsquellen generieren

Nachdem ChatGPT relevante Produkte identifiziert hat, bereitet es die Informationen in einem benutzerfreundlichen Format auf.

Produkte Details zeigen

Die Darstellung der Produktdetails ist darauf ausgelegt, dem Nutzer alle relevanten Informationen in einem übersichtlichen Format zu präsentieren.

Wie ChatGPT Produkte selektiert

Algorithmen und Auswahlkriterien

Die Auswahl der Produkte erfolgt durch einen mehrstufigen Algorithmus, der verschiedene Faktoren berücksichtigt:

  1. Relevanz für die Anfrage: Wie gut entspricht das Produkt den expliziten und impliziten Anforderungen des Nutzers?
  2. Qualität und Zuverlässigkeit: Basierend auf Bewertungen und Rezensionen
  3. Aktualität: Sind die Produkte und ihre Informationen auf dem neuesten Stand?
  4. Diversität: Präsentation einer Auswahl verschiedener Preispunkte und Funktionen

"Der Algorithmus, der bestimmt, was interessierten Kunden angezeigt wird, basiert hauptsächlich darauf, was andere Menschen gesucht und gefunden haben und wie man ChatGPT selbst nutzt." [Quelle: Onlinehändler-News]

Produktinformationen und deren Gewichtung

Verschiedene Produktinformationen werden unterschiedlich gewichtet, je nach Art der Anfrage:

  • Bei preisbewussten Anfragen erhält der Preis eine höhere Gewichtung
  • Bei qualitatätsorientierten Anfragen stehen Bewertungen im Vordergrund
  • Bei spezifischen technischen Anforderungen haben entsprechende Spezifikationen Priorität

Relevanz von Produktbeschreibungen

Die Qualität und Klarheit von Produktbeschreibungen spielt eine entscheidende Rolle bei der Auswahl:

  • Klare Produkttitel: Verständliche Bezeichnungen ohne Keyword-Ansammlungen
  • Aussagekräftige Produktbeschreibungen: Eine klare Darstellung der Produktvorteile
  • Strukturierte Daten: Die Verwendung von Schema.org-Markup verbessert die Interpretierbarkeit

"ChatGPT versteht Inhalte über Bedeutungen, nicht nur über Keywords. Dein Produkttext sollte daher auch ohne Suchmaschinenlogik klar und präzise sein." [Quelle: Elephants & Monkeys GmbH]

Produkt Bewertungen

ChatGPT integriert Bewertungen aus verschiedenen Quellen, um ein ausgewogenes Bild der Produktqualität zu vermitteln:

  • Durchschnittliche Bewertungen: Dargestellt als Sternebewertung
  • Zusammenfassung der Meinungen: Hervorhebung häufig genannter Vor- und Nachteile
  • Kontextuelle Einordnung: Erklärung, warum ein Produkt für bestimmte Anwendungsfälle geeignet ist

Warum dir das gefallen könnte

Basierend auf dem Kontext des Gesprächs und, falls verfügbar, früheren Interaktionen des Nutzers, erläutert ChatGPT, warum ein bestimmtes Produkt für den Nutzer relevant sein könnte. Dies schafft eine persönlichere Einkaufserfahrung und hilft dem Nutzer bei der Entscheidungsfindung.

Was andere sagen

ChatGPT fasst die Meinungen anderer Nutzer zusammen und hebt dabei sowohl positive als auch negative Aspekte hervor. Dies bietet eine ausgewogene Sichtweise und erhöht das Vertrauen in die Empfehlungen.

Bezugsquellen

Ein wichtiger Aspekt von ChatGPT Shopping ist die Bereitstellung von Informationen darüber, wo und zu welchem Preis Produkte erworben werden können.

Online Händler selektieren

OpenAI arbeitet mit einer Vielzahl von Händlern zusammen, um sicherzustellen, dass Preise und Produktvorschläge aktuell bleiben. Der Auswahlprozess berücksichtigt verschiedene Faktoren:

  • Zuverlässigkeit: Reputation und Kundenbewertungen des Händlers
  • Preis: Wettbewerbsfähigkeit der Preisgestaltung
  • Verfügbarkeit: Lagerbestand und Lieferbedingungen
  • Servicequalität: Kundenservice, Rückgabebedingungen etc.

"Ausserdem arbeitet OpenAI mit Partnern zusammen, um Preise und Produktvorschläge aktuell zu halten." [Quelle: Onlinehändler-News]

Ranking-Faktoren für Händler

Die Reihenfolge, in der Händler für ein bestimmtes Produkt angezeigt werden, basiert auf mehreren Faktoren:

  • Preis: Günstigere Angebote werden tendenziell bevorzugt
  • Verfügbarkeit: Sofort verfügbare Produkte werden priorisiert
  • Vertrauenswürdigkeit: Etablierte Händler mit positiven Bewertungen werden bevorzugt
  • Relevanz für den Nutzer: Basierend auf früheren Interaktionen und Präferenzen

Preisvergleich und Verfügbarkeit

ChatGPT bietet einen direkten Preisvergleich zwischen verschiedenen Händlern und informiert über die Verfügbarkeit der Produkte. Dies ermöglicht es den Nutzern, die beste Kaufoption zu wählen, ohne mehrere Websites besuchen zu müssen.

Produkte Varianten anzeigen

Viele Produkte sind in verschiedenen Varianten erhältlich, sei es in unterschiedlichen Farben, Grössen oder Konfigurationen. ChatGPT kann:

  • Verfügbare Varianten aufzeigen: Übersicht über verschiedene Ausführungen eines Produkts
  • Preisunterschiede darstellen: Transparente Information über Preisdifferenzen zwischen Varianten
  • Entscheidungshilfe bieten: Erläuterung der Unterschiede und Empfehlungen basierend auf den Bedürfnissen des Nutzers

Optimierung des Online-Shops für ChatGPT

Für Händler wird es zunehmend wichtig, ihren Online-Shop für die neue Ära des KI-gestützten Shopping zu optimieren. Die Integration in ChatGPT Shopping bietet potentiell eine neue Quelle für qualifizierten Traffic und Umsatz. Im Folgenden erfahren Sie, wie Sie Ihren Shop optimal für diese neue Plattform vorbereiten können.

Strukturierte Daten und Schema.org

Die Implementierung von strukturierten Daten mithilfe von Schema.org-Markup ist ein entscheidender Schritt zur Optimierung Webseite für AI:

  • Produktmarkup: Implementieren Sie detaillierte Produktinformationen wie Name, Beschreibung, Preis, Verfügbarkeit, Bewertungen etc.
  • Angebots-Markup: Stellen Sie Informationen zu speziellen Angeboten, Rabatten und Preisen bereit
  • Bewertungs-Markup: Integrieren Sie Kundenbewertungen und -rezensionen in Ihre Produktseiten

"Verwende Schema.org-Markup für bessere Interpretierbarkeit" empfiehlt Elephants & Monkeys GmbH für die Vorbereitung des Produktfeeds. [Quelle: Elephants & Monkeys GmbH]

Die Verwendung von strukturierten Daten hilft ChatGPT, die Inhalte Ihrer Website besser zu verstehen und erhöht die Wahrscheinlichkeit, dass Ihre Produkte korrekt kategorisiert und empfohlen werden.

Qualität der Produktbeschreibungen

Die Qualität Ihrer Produktbeschreibungen ist ein entscheidender Faktor für die ChatGPT Optimierung:

  • Natürliche Sprache: Verfassen Sie Beschreibungen in natürlicher, verständlicher Sprache anstelle von Keyword-Ansammlungen
  • Vollständige Informationen: Stellen Sie alle relevanten Produktinformationen bereit, einschliesslich technischer Spezifikationen, Masse, Materialien etc.
  • Einzigartige Inhalte: Vermeiden Sie duplizierte oder generische Beschreibungen
  • Nutzerorientierung: Heben Sie Vorteile hervor und erklären Sie, wie das Produkt spezifische Probleme löst

"Dein Produkttext sollte auch ohne Suchmaschinenlogik klar und präzise sein." [Quelle: Elephants & Monkeys GmbH]

Gut geschriebene, informative Produktbeschreibungen helfen nicht nur bei der ChatGPT Optimierung Webseite, sondern verbessern auch die allgemeine Nutzererfahrung und können zu höheren Konversionsraten führen.

Technische Anforderungen

Die technische Grundlage Ihrer Website spielt eine wichtige Rolle bei der Optimierung für ChatGPT Shopping:

  • Zugänglichkeit für Crawler: Stellen Sie sicher, dass der OAI-SearchBot Zugriff auf Ihre Website hat (robots.txt entsprechend anpassen)
  • Schnelle Ladezeiten: Optimieren Sie die Performance Ihrer Website
  • Mobile Optimierung: Stellen Sie sicher, dass Ihre Website auf mobilen Geräten gut funktioniert
  • HTTPS-Verschlüsselung: Sichern Sie Ihre Website mit SSL/TLS
  • Klare Websitestruktur: Implementieren Sie eine logische Navigation und URL-Struktur

"Um im Shopping-Karussell von ChatGPT angezeigt zu werden, sollten Händler: Zugriff auf ihre Website für den OAI-SearchBot aktivieren (robots.txt entsprechend anpassen)." [Quelle: Blickpunkt Juwelier]

Benutzerfreundlichkeit als Ranking-Faktor

Die Benutzerfreundlichkeit Ihrer Website wird zunehmend zu einem wichtigen Ranking-Faktor, auch für ChatGPT Shopping:

  • Intuitive Navigation: Ermöglichen Sie Besuchern, leicht zu finden, wonach sie suchen
  • Klare Call-to-Actions: Machen Sie den Kaufprozess so einfach wie möglich
  • Detaillierte Produktfilter: Erleichtern Sie die Produktsuche durch relevante Filteroptionen
  • Transparente Informationen: Stellen Sie klare Informationen zu Preisen, Versand und Rückgaberichtlinien bereit

Eine benutzerfreundliche Website führt nicht nur zu höheren Konversionsraten, sondern sendet auch positive Signale an KI-Systeme wie ChatGPT, was die Wahrscheinlichkeit erhöht, in Produktempfehlungen berücksichtigt zu werden.

Praxistipps und Best Practices

Um das volle Potenzial von ChatGPT Shopping auszuschöpfen, ist es wichtig, einen strategischen Ansatz zu verfolgen. Die folgenden Praxistipps und Best Practices helfen Ihnen, Ihre Präsenz in dieser neuen Plattform zu maximieren.

Checkliste für Shop-Betreiber

Hier ist eine umfassende Checkliste, die Ihnen hilft, Ihren Online-Shop für ChatGPT Shopping zu optimieren:

Grundlegende Optimierung:

  • Implementieren Sie vollständiges Schema.org-Markup für alle Produktseiten
  • Stellen Sie sicher, dass OAI-SearchBot Ihre Website crawlen kann
  • Optimieren Sie Ihre Website für mobile Geräte und schnelle Ladezeiten

Content Marketing

  • Seiten mit Content Marketing wie digitec.ch, amazon.de und brack.ch werden als Review Quelle beigezogen. Interessant ist, das galaxus.ch im Vergleich zu digitec.ch nicht als Quelle angesehen wird. Es scheint das hier die duplicate content optimierung zu gunsten digitec.ch geht. Ich habe dies aber technisch nicht weiter angesehen.

Bing-Optimierung:

  • Da ChatGPT viele Websignale direkt aus Bing bezieht, ist eine Optimierung für diese Suchmaschine besonders wichtig
  • Stellen Sie sicher, dass Ihre Website in den Bing Webmaster Tools angemeldet ist
  • Reichen Sie Ihre Sitemap regelmäsig ein
  • Achten Sie auf eine saubere technische Implementierung

Produktdarstellung:

  • Erstellen Sie detaillierte, einzigartige Produktbeschreibungen in natürlicher Sprache
  • Verwenden Sie hochwertige Produktbilder aus verschiedenen Perspektiven
  • Stellen Sie vollständige technische Spezifikationen bereit

Vertrauensbildung:

  • Sammeln und präsentieren Sie Kundenbewertungen und -testimonials
  • Bieten Sie transparente Informationen zu Versand, Rückgabe und Garantie
  • Implementieren Sie Trust-Badges und Sicherheitszertifikate

Technische Integrationen:

  • Registrieren Sie sich bei OpenAI für die direkte Produktfeed-Einreichung
  • Melden Sie Ihre Website bei den Bing Webmaster Tools an
  • Reichen Sie Ihre Sitemap regelmässig ein

Auswertungen:

  • Produkte Links und Content Links aus ChatGPT werden mit dem Tracking Parameter &utm_source=chatgpt.com versehen und können in Analytics Lösungen entsprechend ausgewertet werden.
Gen AI Engine Optimization
Podcast & Videoblog
Corporate Websites
Technology Trends

Gen AI Engine Optimization

ZWEIBLOG.COM Episode #2 - Hauptthema "Gen AI Engine Optimization" und was man als Seitenbetreiber bereits beachten sollte. Mit vielen Praxistipps und Erklärungen.
10 Tipps für den richtigen Produktfeed
E-Commerce

10 Tipps für den richtigen Produktfeed

Optimale Sichtbarkeit und beste Platzierung ihrer Produkte auf Marktplätzen oder Vergleichsplattformen werden für Online-Shops immer wichtiger. Dreh- und Angelpunkt ist dabei ein konsequent gepflegter und hochwertiger Produktfeed.
Die rechtliche Situation von KI-generierten Bildern und Videos
Technology Trends

Die rechtliche Situation von KI-generierten Bildern und Videos

Die künstliche Intelligenz (KI) hat in der Welt der digitalen Medien eine neue Ära eingeläutet, in der Bilder und Videos revolutionär neuartig erstellt werden. Doch diese Innovation bringt auch rechtliche Herausforderungen im Urheberrecht mit sich.

Fazit

Die Einführung von ChatGPT Shopping durch OpenAI stellt eine revolutionäre Entwicklung im E-Commerce dar. Diese Funktion ermöglicht es Nutzern, direkt in Konversationen nach Produkten zu suchen und erhält massgeschneiderte Empfehlungen, die auf Relevanz und Qualität basieren, ohne dass bezahlte Werbung eine Rolle spielt. Die Ergebnisse können bei wiederholten Anfragen variieren, was auf unterschiedliche Testberichte und Händlerhinweise hinweist. Die Integration dieser Funktion eröffnet sowohl für Verbraucher als auch für Händler neue Möglichkeiten.

Für Endverbraucher bietet ChatGPT Shopping erhebliche Vorteile, darunter Zeitersparnis und personalisierte Empfehlungen basierend auf früheren Interaktionen. Die Nutzer können in ihrer eigenen Sprache kommunizieren und erhalten transparente Informationen zu Preisen und Produktdetails. Die Möglichkeit, eine konversationale Suche zu nutzen, unterscheidet sich grundlegend von herkömmlichen Suchmaschinen, da hier keine bezahlten Anzeigen angezeigt werden, sondern die Empfehlungen auf den tatsächlichen Bedürfnissen der Nutzer basieren.

Händler stehen vor der Herausforderung, ihre Online-Shops für diese neue Plattform zu optimieren. Die Implementierung von strukturierten Daten und die Verbesserung der Produktbeschreibungen sind entscheidend, um von ChatGPT Shopping erfasst zu werden. Wer heute schon SEO im Griff hat und Content Marketing auf seiner Webseite betreibt hat gute Chance auch in der aktuellen Phase des AI Shoppings, gut positioniert zu sein. Eine benutzerfreundliche Website und transparente Informationen zu Produkten und Dienstleistungen sind weitere Schlüsselfaktoren, die den Erfolg in dieser neuen Ära des KI-gestützten Shoppings beeinflussen. Die Anpassung an diese Veränderungen wird für Händler von grosser Bedeutung sein, um im Wettbewerb erfolgreich zu bleiben.

Diesen Artikel teilen

Gefällt Ihnen unser Artikel? Teilen Sie ihn, um ihn noch weiteren Personen zugänglich zu machen. Vielen Dank!

Passende Artikel

20:00min
zweiblog episode #22-Vibe Coding
Technology Trends
Projektmethodik
Digitale Souverenität
Web-Applikation
Open Source Software
Podcast & Videoblog

Vibe Coding – Wie KI das Prototyping und die Softwareentwicklung revolutioniert

News 1: Apertus – Schweizer KI-Modell und digitale Souveränität
News 2: KI-Coaching – Do’s und Don’ts für professionelle Anwender
Hauptthema: Vibe Coding – Prototyping revolutioniert
Tool-Tipp: Lovable – Full-Stack-Apps ohne Code
29:00min
Analytics & Reporting
Online Marketing
Podcast & Videoblog
Projektmethodik
Technology Trends
Verschiedenes
Web-Applikation
TYPO3

Individual-Software mit OpenSource: Effizienz steigern & Lizenzkosten drastisch senken

News 1: Social Media-Nutzung in der Schweiz 2026
News 2: Neue Anforderungen für E-Mail-Zustellbarkeit
Hauptthema: Individual-Applikationen als strategischer Wettbewerbsvorteil für KMU
Tooltipp: Superhuman Go
30:03min
Episode 19 - Product Feed erklärt
E-Commerce
Online Marketing
Podcast & Videoblog
Projektmethodik
Technology Trends
Web-Applikation
Verschiedenes
TYPO3

Product Feed Strategie 2026: Von Google Shopping zu KI-Agenten

News 1: Vereinfachung von Cookie-Bannern in der EU
News 2: KI bevorzugt detaillierte Falschinformationen
Hauptthema: Product Feed
Tooltip: AI- & SEO-Bot access checker